珍稀濒危防城茶种质资源的保护和利用

  • 农业快讯   2026-03-02 09:01   阅读 : 3133 发布者 : root
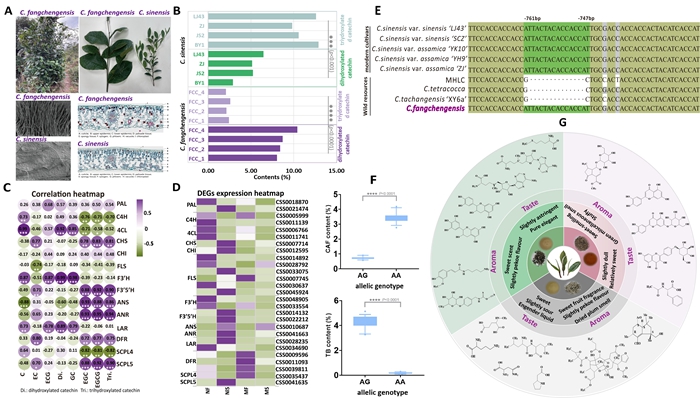
  •       近日,中国农业科学院茶叶研究所茶树种质资源创新团队通过连续多年的考察鉴定,系统揭示了防城茶这一濒危资源的独特形态、代谢特征及分子基础,并证明了其在开发低咖啡因、花果香白茶产品方面的巨大潜力。相关研究成果发表在《园艺研究(Horticulture Research)》上。

          防城茶是广西独有的野生茶树资源,由于其分布范围狭窄,种群稀少,前期已被列入国家第一批重点保护野生植物名录。研究发现防城茶在形态和生化成分上均具有独特特征,其叶片巨大,嫩枝、叶背和花萼密被茸毛。与普通栽培茶树不同,防城茶中儿茶素组成以二羟基儿茶素为主;在生物碱方面,防城茶含有极高的可可碱和极低的咖啡碱。

          研究还进一步评估了防城茶的适制性。通过传统工艺将其加工成绿茶、红茶和白茶,感官评价表明白茶表现出最优质的品质特征,具有独特的甜果香,滋味甜醇回甘。代谢组分析显示,防城茶白茶中氨基酸及其衍生物含量显著高于其他茶类,而通常导致苦涩味的黄酮类和生物碱含量较低,萜烯类香气物质含量较高,这解释了其独特的风味特征。

          该研究得到国家重点研发计划、国家基金重大项目、浙江省农业新品种选育重大科技专项等项目支持。

          原文链接:https://academic.oup.com/hr/advance-article/doi/10.1093/hr/uhag031/8444837?sessionid=


    来源: 中国农业科学院茶叶研究所

    最新资讯
    热门资讯