新型碱基编辑系统助力水稻精准改良

  • 农业快讯   2026-03-02 09:12   阅读 : 2856 发布者 : root
  •          近日,中国农业科学院作物科学研究所作物精准育种技术创新团队成功开发出基于我国自主知识产权基因编辑工具Cas12i3的新型碱基编辑系统,并利用该系统创制出抗除草剂水稻新种质。相关研究成果发表在《植物学报(Journal of Integrative Plant Biology)》上。

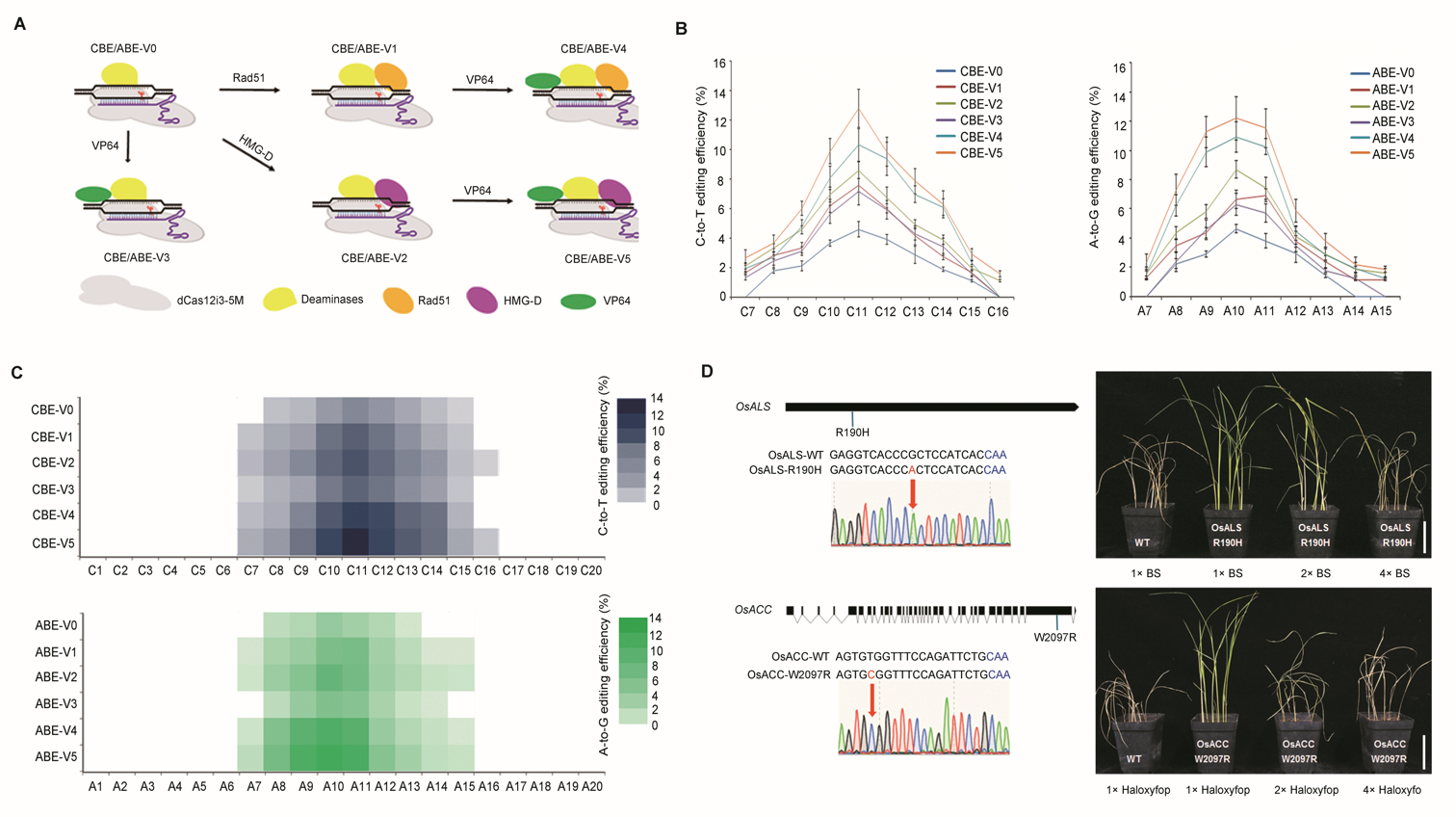
           Cas12i3作为我国自主研发的基因编辑工具,相较于国外主流工具,具有体积更小、更广的编辑适用范围等独特优势。然而,基于该工具的腺嘌呤碱基编辑器存在尚未成功开发,其胞嘧啶碱基编辑器在植物中编辑效率极低的现实情况。因此,针对该工具开发高效的碱基编辑系统,对丰富我国育种技术工具箱具有重要意义。

           研究团队利用蛋白质工程策略,通过构建5个不同版本碱基编辑器并分别对其进行编辑效率系统评估。其中一种结合了两个特定功能单元的架构表现最优,能显著提升腺嘌呤、胞嘧啶碱基编辑效率,并扩大碱基编辑窗口。在水稻稳定转化株系中可将原有碱基编辑效率分别提升4.78倍和3.35倍,胞嘧啶转胸腺嘧啶和腺嘌呤转鸟嘌呤的最高编辑效率分别达到32.35%和38.24%。同时,研究团队利用该系统成功创制抗除草剂水稻种质。该研究为作物基因功能解析和精准遗传改良提供了重要工具和技术支撑。

          作科所助理研究员张臣为论文第一作者,夏兰琴研究员为本文的通讯作者。该研究得到国家农业科技重大项目、国家自然科学基金基础科学中心项目等项目的资助。

          文章链接:http://doi.org/10.1111/jipb.70154

    来源:中国农业科学院作物科学研究所

    最新资讯
    热门资讯