红细胞可被病毒劫持作为“隐形载体”

  • 农业快讯   2026-01-12 09:09   阅读 : 2935 发布者 : root
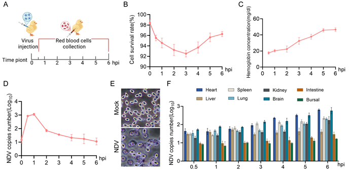
  •         近日,中国农业科学院上海兽医研究所家禽病毒病监测预警和防控团队发现新城疫病毒利用鸡红细胞作为全身扩散的载体,并最终诱导红细胞死亡,从而促进病毒在宿主体内的定植。相关研究成果发表在《兽医研究(Veterinary Research)》上。

            红细胞是血液中数量最多的细胞类型,主要承担氧气运输功能,通过血液循环将氧气输送到组织和器官中。新城疫病毒可以吸附并凝集红细胞,但尚未明确其是否能借助红细胞的载体特性被运输至组织器官,并实现定植。

           研究表明,新城疫病毒对鸡红细胞具有极强的吸附能力,并能借助红细胞的运输作用被运送至各组织器官。同时,研究还发现新城疫病毒对红细胞的吸附作用可激活凋亡程序,并且该过程并不依赖病毒在红细胞内的复制。该研究系统阐释了新城疫病毒在鸡红细胞中的感染过程及其后续影响,为病毒通过红细胞作为运输载体的可能性提供了理论依据。

           该研究得到“十四五”国家重点研发计划、国家自然科学基金等项目支持。

           原文链接:https://doi.org/10.1186/s13567-025-01684-9

    来源: 中国农业科学院上海兽医研究所

    最新资讯
    热门资讯